热搜:

民生关注 带状疱疹疫苗鼓楼惠民活动今日启动!你想知道的请看这里

时间:2025-11-06 10:44 来源:福州鼓楼疾控服务号
| | | |

  您知道吗?大约每3个人中,就有1人一生中会遭遇带状疱疹。这种痛起来如电击、似火烧的疾病,即便皮疹消退,仍可能留下长达数年的神经痛。数据显示,我国50岁及以上人群每年新增病例高达约156万。今天,鼓楼区疾控中心(区卫监所)为您揭开“皮肤刺客”的神秘面纱。

认识他——什么是带状疱疹?
  带状疱疹是一种由水痘-带状疱疹病毒引起的感染性皮肤病,90%以上的成人体内都潜伏着水痘-带状疱疹病毒,儿童期感染这个病毒后,它在人体首次发病就会得水痘,遇到免疫系统的攻击后,病毒不会被彻底清除,就躲到了背根神经节里,当身体免疫力下降的时候潜伏的病毒就会伺机而动,沿着神经“作妖”,导致神经发炎、坏死引起疼痛。患者及时治疗,皮损在两周左右都可以完全治愈,小部分患者会遗留神经痛,但不致命。
警惕他——症状和危害
  1.发病“三部曲”
  疼痛是带状疱疹最常见的临床症状,分为前驱期疼痛、急性期疼痛和带状疱疹后神经痛。
  前驱期:莫名乏力、低烧,局部皮肤灼痛、刺痛(易误诊)。
  出疹期:红疹→簇集性水疱→可能化脓/出血→结痂脱落。
  后遗期:皮疹愈合后,持续的后遗神经痛(PHN)。
  2.最大的危害——后遗神经痛
  疱疹相关性疼痛具有持续时间长、疼痛性质多样、疼痛类型多样等特点,老年人尤其是伴有基础性疾病者疼痛更剧烈。有些可能是烧灼痛,有些可能是放射性、撕裂性疼痛,还有些可能是促发性疼痛(轻轻触碰引起剧烈疼痛)。有相当比例的患者会出现带状疱疹后遗神经痛,这是一种持续的神经疼痛,可在皮疹愈合后持续几个月甚至几年,导致患者失眠、抑郁,甚至无法正常生活,严重影响患者的生活质量。
治疗他——治疗与护理
  1. 黄金法则:早发现、早治疗!
  72小时黄金治疗窗口期,尽早就医抗病毒治疗是关键!
  2. 主流治疗方法:
  抗病毒药物
  镇痛治疗(阶梯式,控制急性疼痛,预防PHN)
  营养神经药物
  局部护理(保持清洁、干燥,避免感染)
  3. 患者护理与心态
  饮食清淡,保证休息。
  避免搔抓,穿着宽松棉质衣物。
  积极面对,配合治疗,树立信心。
预防他——最有效地武器
  1. 基础预防:增强免疫力(均衡饮食、规律作息、适度运动)
  2. 终极防线:接种疫苗
  为什么疫苗重要:目前接种带状疱疹疫苗是一个比较成熟的预防方式,它也被称为一级预防, 50岁以上人群接种带状疱疹疫苗后,带状疱疹发生率可以降低90%以上,接种疫苗是预防带状疱疹和PHN最有效地手段。
  推荐人群:适龄人群,无论是否得过水痘或带状疱疹。
  疫苗类型简介:
  目前,我国已有两种获批使用的带状疱疹疫苗:
  (1)重组带状疱疹疫苗适用于≥50岁人群,共需接种2剂次(间隔2-6个月);
  (2)带状疱疹减毒活疫苗适用于≥40岁人群,需接种1剂次。
  两种疫苗均安全有效,满足接种年龄条件的人群可根据自身情况自愿选择接种。对免疫功能缺陷或免疫抑制疾病患者,不推荐接种带状疱疹减毒活疫苗,可在知情同意、权衡利弊下选择重组带状疱疹疫苗接种。
惠民接种活动
  鉴于带状疱疹对老年人健康和生活质量的严重影响,以及其带来的经济和社会成本,为提高带状疱疹疫苗的接受度,提升中老年人对带状疱疹预防的认识及疫苗的可及性和便利性,积极促进带状疱疹疫苗接种,有效降低带状疱疹的发病率,提升中老年人的整体健康水平,减轻医疗系统的压力,目前疫苗供应商推出带状疱疹疫苗接种惠民活动如下:
  另:鼓楼区HPV疫苗惠民活动中的九价HPV疫苗优惠将延期至2026年6月30日,全程接种需在2026年12月31日前完成。
  健康无价,预防先行。我们深知,带状疱疹带来的不仅是身体的剧痛,更是对生活质量的沉重打击。它很痛,痛如火烧电击;它狡猾,可能留下缠绵数年的后遗神经痛;但它也可防可治,牢记72小时黄金治疗期,尤其是,我们拥有了最有力的武器——疫苗。
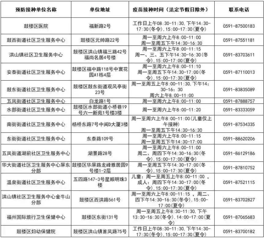
鼓楼区预防接种门诊一览表
  供稿:金彩萍
相关链接相关链接
点击收起