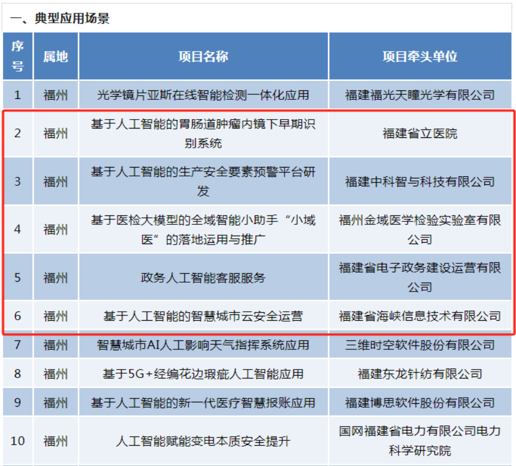
近日,福建省工业和信息化厅公布了51个省级人工智能产业发展项目,鼓楼11个项目上榜,占全市近1/2,全省近1/4。其中,典型应用场景5个、软件优质产品1个、“领雁”软件企业4家、算力服务补助项目1个。
下阶段,区工信局将持续挖掘、培育人工智能企业,鼓励企业加大投入,加快创新,加速智能技术产业化,提供更多智能产品、智能装备和智能服务,释放数据价值,为数字化、智能化提供原动力,推进人工智能与各产业深度融合、优化升级。
主办:福州市鼓楼区人民政府办公室承办:数字福建鼓楼示范区建设领导小组办公室
为确保最佳浏览效果,建议您使用以下浏览器版本:IE浏览器9.0版本及以上;Chrome浏览器 63版本及以上;360浏览器9.1版本及以上,且IE内核9.0及以上。
